安康 切换城市

请选择您所在的城市:

    热门
    城市

    安康头条

    发布投稿
    客服热线13888865001

    被许家印拖累,建工大佬黄裕辉遭“天价悬赏”:最高可达2500万

    2025-11-05 10:16:38

       作者:九天之上

    阅读:1286

    评论:0

    [摘要] 一则悬赏通告,再次将昔日“南通建筑铁军”龙头企业南通三建及其董事长黄裕辉推到了公众面前。近日,青岛市中级人民法院(以下简称青岛中院)发布通告,被执行人南通三建及相关高管(含董事长、副董事长、董事、监事等)未履行法律义务,向社会公开征集其财产线索,最高可得2500万元赏金。在上海易居研究院副院长严跃进看来

    一则悬赏通告,再次将昔日“南通建筑铁军”龙头企业南通三建及其董事长黄裕辉推到了公众面前。

    近日,青岛市中级人民法院(以下简称青岛中院)发布通告,被执行人南通三建及相关高管(含董事长、副董事长、董事、监事等)未履行法律义务,向社会公开征集其财产线索,最高可得2500万元赏金。

    在上海易居研究院副院长严跃进看来,这些悬赏公告的本质是行业调整周期对企业产生了极大冲击,在债权债务纠纷关系确定的情况下,房企没有更多的财产可执行。法院为顺利推进问题的解决,不得不悬赏进行财产线索征集。

    董事长被“天价悬赏”

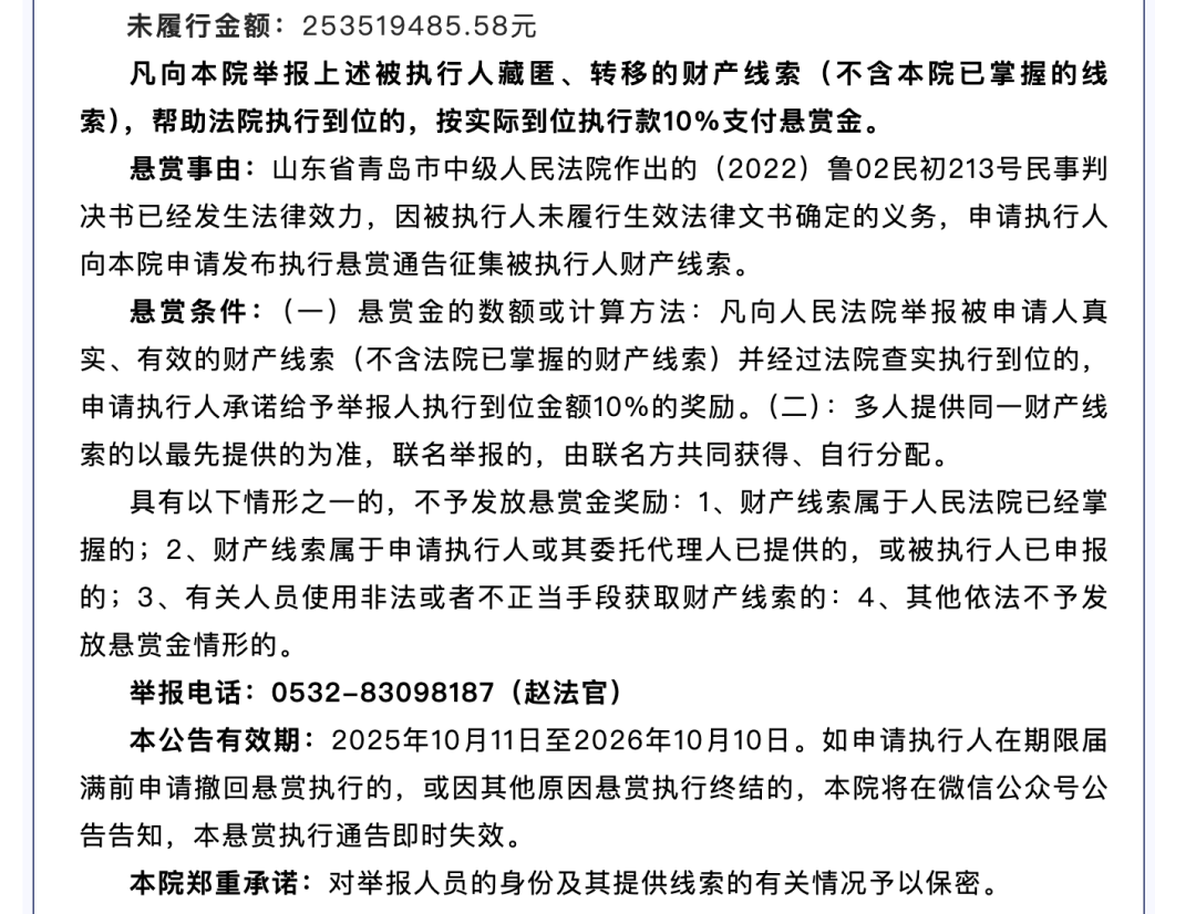
    南通三建这起悬赏源于一笔金额达2.535亿元的民事判决。

    根据青岛中院的通告,该院作出的(2022)鲁02民初213号民事判决书已经发生法律效力,但因被执行人未履行生效法律文书确定的义务,未履行金额高达2.535亿元。

    tZx4BVnRAQc2WPGGJA0Pibz5dHicXo5Cicfiaw8XdpKBa4Wic2EuLWGbH50YLiahSRL8BPHa0Afb9HibXA6Zy6UqVMSqQ.png

    因此,凡向青岛中院举报被执行人藏匿、转移的财产线索(不含法院已掌握的线索),帮助法院执行到位的,按实际到位执行款10%支付悬赏金。据此来算,最高可得到赏金2500万元。

    tZx4BVnRAQc2WPGGJA0Pibz5dHicXo5CicfqsTsZF3XnrL27LOQjiaFfBXYTqpyDLc7a6dv54phNhib7zQ9dzbvL2pA.png

    悬赏公告(部分) 图源|青岛中院微信公众号

    作为曾经的建筑行业巨头,南通三建曾建设过东方明珠电视塔、上海环球金融中心、上海中心、首都机场T3航站楼等知名地标,年营收一度超过1000亿元。

    但到了今年上半年,该公司营收0.95亿元,净利润-0.17亿元,期末净资产已处于负值状态,受限资产的账面价值达到2.3亿元。

    存续债方面,《每日经济新闻》记者查询企业预警通发现,南通三建目前境内存在一只违约债券“19南通三建MTN001”,违约金额6.18亿元;另有一只违约的中资离岸债券,违约金额1.868亿美元。按照当前汇率折算,南通三建境内、境外违约债余额合计约19.49亿元人民币。

    南通三建如今的境地,在外界看来与许家印的恒大集团脱不了关系。联合资信此前发布的一份评级报告显示,截至2021年6月底,南通三建与恒大集团的在手合同额85.77亿元,2020年底公司存货中涉及恒大集团的项目合计37.42亿元。

    除在手和已投入未结算的金额外,截至2021年6月底,南通三建应收账款和应收票据中涉及恒大集团的款项合计12.12亿元,另有已背书或贴现的恒大集团商业承兑汇票31亿元左右。

    另据天眼查,目前南通三建涉及失信被执行人达422条,金额约10.63亿元;黄裕辉个人处境同样艰难,目前他有6条被执行记录,金额达5.81亿元,身负多达222条限制消费令。

    多地悬赏地产“老赖”

    今年多地均有法院对房企或房企高管进行悬赏。

    今年7月,无锡中院发布悬赏公告,因未能履行生效法律文书确定的义务,对被执行人中南城市建设投资有限公司、中南控股集团有限公司、北京城建中南土木工程集团有限公司发出悬赏。执行标的额约3.13亿余元及利息,悬赏期限为一年(2025年7月21日至2026年7月20日)。举报人将根据举报财产执行到位金额的5%获得奖励。以约3亿元标的计算,最高可获奖励达1500万元。

    此外,10月20日,海口市龙华区人民法院发布执行悬赏公告,被执行人为海南深鑫房地产开发有限公司,案件涉及房屋买卖合同纠纷,执行标的金额为74万余元,按照执行到位金额的15%发放悬赏金;天津市北辰区人民法院发布悬赏公告,被执行人为天津奇润置业发展有限公司,案件涉及金额约5826.6万元,最高可获得100万元赏金。

    “这与公安机关的‘通缉悬赏’有较大区别。”北京金诉律师事务所主任王玉臣在接受每经记者采访时分析指出,二者分属民事执行与刑事侦查程序,在法律依据、实施主体、对象、目的等核心维度也存在本质差异。

    “悬赏公告是人民法院针对房企类被执行人‘财产结构复杂、隐匿/转移财产可能性高’的特点,通过悬赏机制拓宽财产线索来源、破解执行难的具体实践。”王玉臣续称,被执行人(尤其是房企及高管)有可能通过关联交易、账外账户、转移资产等方式隐匿财产,法院依职权查控范围有限,需借助社会力量弥补信息差。

    同时,悬赏执行是“依靠群众”司法传统的体现,能有效增加财产发现概率并倒逼被执行人主动履行。


    关键词: 许家印 黄裕辉

    人已打赏

        ×

        打赏支持

        打赏金额 ¥
        • 1元
        • 2元
        • 5元
        • 10元
        • 20元
        • 50元

        选择支付方式:

        打赏记录
        ×

        精彩评论文明上网理性发言,请遵守评论服务协议

        共0条评论
        加载更多

        打赏成功!

        感谢您的支持~

        打赏支持 喜欢就打赏支持一下小编吧~

        打赏金额¥{{ds_num}}
        打赏最多不超过2000元

        收银台

        订单总价¥0.00

        剩余支付时间:000000

        手机扫码支付

        使用支付宝、微信扫码支付

        余额(: ¥)
        为了您的账户安全,请尽快设置支付密码 去设置
        其他支付方式